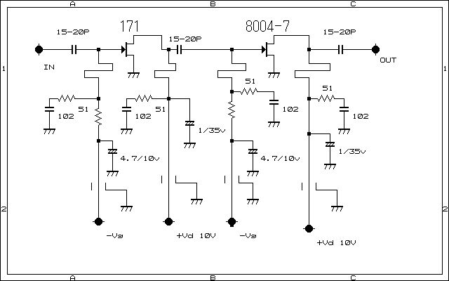
5600MHzパワーアンプ de JA0BQU

ドライブ   FLL171  Vd 10V
ファイナル NE8004-7  Vd 10V
FLL171-FLL351基板使用(セブロン電子製)
ケ−ス RX用(セブロン電子製)

入出力特性
IN (mW)              OUT (W)
250                    2.1